Benutzer-Werkzeuge

Webseiten-Werkzeuge


Übersetzungen dieser Seite:
girocheckout:maestro:start

Maestro

Testdaten

Formularfeld Eingabewert
Kartennummer 6799990100000000019
Gültigkeitsdatum beliebiges, in der Zukunft liegendes, Datum
Kartenprüfnummer (CVC2/CVV) beliebige 3-4-stellige Zahl (wird nicht geprüft)

Man beachte, dass bei Maestro im Testmodus nur Transaktionen über ganzzahlige Beträge (also mit 0 Cent) erfolgreich sind. Beträge mit Cent (z.B. 19,80 EUR) werden abgelehnt.

Transaktionstypen

Detaillierte Informationen zu den Transaktionstypen.

Reservierung (AUTH)

Eine Reservierung ist zu verwenden, wenn die Erfüllung eines Auftrages zu einem späteren Zeitpunkt erfolgt, zum Zeitpunkt der Bestellung aber der Bestellwert für die vom Kunden vorgelegte Karte genehmigt werden soll (bei Kreditkarten-Transaktionen) bzw. die angegebene Bankverbindung geprüft werden soll o.ä. Nach Ablauf dieses Zeitraumes wird die Reservierung entweder gebucht oder storniert.

  • initiale Transaktion

AUTHCAPTUREVOIDREFUND

Verkauf (SALE)

Verkauf ist zu verwenden, wenn der Geschäftsvorgang abgeschlossen ist, also z. B. ein Warenkorb angeboten, bestellt und an den Kunden ausgeliefert wurde. Das Zahlungsmittel des Kunden wird in Höhe des Betrags belastet.

  • initiale Transaktion

SALEREFUNDVOID

Initialisierung einer Maestro-Zahlung

Durch eine erfolgreiche Initialisierung wird eine Referenznummer erstellt sowie ein Weiterleitungslink (redirect) an den Händler übermittelt. Der übermittelte Link führt zum Bezahlformular. Der Kunde muss an diese URL weitergeleitet werden. Dies kann durch einen HTTP-Redirect-Header, eine HTML-Seite mit entsprechendem Meta-Tag oder Javascript erfolgen.

Bereitzustellen von: GiroCheckout
Aufzurufen von: Händler

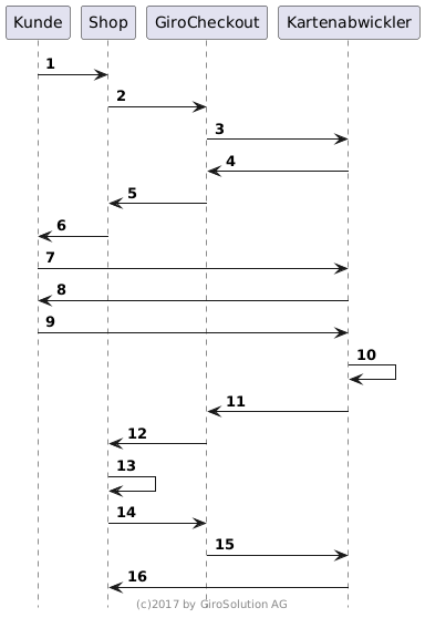
Workflow

KundeShopGiroCheckoutKartenabwickler1 2 3 4 5 6 7 8 9 10 11 12 13 14 15 16 (c)2017 by GiroSolution AG

  1. Käufer wählt Zahlart Maestro aus
  2. Shop initiiert Maestro-Transaktion (Initialisierung)
  3. GiroCheckout initialisiert Transaktion beim Kartenabwickler für Maestro
  4. Kartenabwickler übermittelt Ergebnis an GiroCheckout
  5. Shop bekommt Rückmeldung über Initialisierungsausgang (bei Fehler ist Transaktion beendet)
  6. Shop sendet Redirect URL an Kundenbrowser
  7. Kundenbrowser leitet zum Kartenabwickler weiter
  8. Kartenabwickler zeigt Zahlformular an
  9. Kunde autorisiert Transaktion
  10. Kartenabwickler führt Transaktion durch
  11. Kartenabwickler übermittelt Ergebnis an GiroCheckout
  12. GiroCheckout benachrichtigt Shop über Transaktionsausgang (Benachrichtigung)
  13. Shop verarbeitet Transaktionsausgang
  14. Shop sendet HTTP Statuscode an GiroCheckout
  15. GiroCheckout sendet Rücksprung zum Händler an Kartenabwickler
  16. Kunde klickt „Zurück zum Shop“ (Rücksprung)

API-Funktionen

Überblick

Wie im Workflow zu sehen ist, gibt es unterschiedliche API-Aufrufe während einer Maestro-Transaktion. Üblicherweise wird während des Bezahlvorganges noch eine zusätzliche 3D-Secure-Überprüfung stattfinden, die allerdings von Händler und PSP völlig unabhängig ist und nur vom kartenverarbeitenden Institut gesteuert wird.

  1. Transaktion initialisieren
  2. 3D-Secure-Check (optional)
  3. Benachrichtigung des Zahlungsergebnisses an den Händler
  4. Zurückleitung des Käufers auf die Händlerseiten (ausgelöst durch Käufer)

Reservierung/Sale

POST Parameter

URL https://payment.girosolution.de/girocheckout/api/v2/transaction/start

Name Pflicht Type Beschreibung
merchantId Ja Integer Händler-ID eines Maestro-Projekts
projectId Ja Integer Projekt-ID eines Maestro-Projekts
merchantTxId Ja String(255) Eindeutige Transaktions-ID des Händlers. Zulässige Zeichen: beliebige Buchstaben (inkl. sprachl. Sonderzeichen), 0-9, Zeichen & = + , : ; . _ ! ? # /
amount Ja Integer Bei Dezimalwährungen den Betrag in der kleinsten Währungseinheit angeben, z.B. Cent, Penny
currency Ja String(3) Währung der Transaktion, gemäß ISO 4217.
EUR = Euro
purpose Ja String(27) Verwendungszweck der Transaktion. Diese Information erscheint auf der Kartenabrechnung bzw. dem Kontoauszug.
type Optional String(4) Transaktionsart (siehe Transaktionsarten)
SALE = Verkauf wird sofort gebucht (default)
AUTH = Reservierung des Betrags
locale Optional String(4) Sprache des Formulars
de = deutsch (default)
en = englisch
es = spanisch
fr = französisch
it = italienisch
ja = japanisch
pt = portugiesisch
nl = niederländisch
cs = tschechisch
sv = schwedisch
da = dänisch
pl = polnisch
spde = deutsch Spende
spen = englisch Spende
mobile Optional Integer Bezahlseite für mobile Browser optimiert
0 = nein (default)
1 = ja
urlRedirect Ja String(2048) URL, an die der Kunde nach der Zahlung geschickt werden soll.
urlNotify Ja String(2048) URL, an die der Zahlungsausgang gemeldet werden soll.
kassenzeichen Optional String(255) Optionales Feld für die Übergabe eines Kassenzeichens. Dieses wird dann im GiroCockpit in den Transaktionsdetails angezeigt (und bald auch exportiert) und es kann dort auch danach gesucht werden. Zulässige Zeichen sind alle UTF-8-Zeichen.
hash Ja String(32) HMAC MD5 hash über alle Werte des Aufrufs. Siehe hash generieren
Beispiel
curl -d "merchantId=1234567" \
     -d "projectId=1234" \
     -d "merchantTxId=1234567890" \
     -d "amount=100" \
     -d "currency=EUR" \
     -d "purpose=Beispieltransaktion" \
     -d "urlRedirect=http://www.my-domain.de/girocheckout/redirect" \
     -d "urlNotify=http://www.my-domain.de/girocheckout/notify" \
     -d "hash=9fbd406b72b229a386cd65fc1257c9ad" \
     https://payment.girosolution.de/girocheckout/api/v2/transaction/start

Antwort

Die Antwort besteht aus einem JSON Objekt. Das Feld rc liefert einen Fehlercode zurück. Wird rc = 0 zurückgeliefert, wurde die Transaktion erfolgreich initialisiert. Sie bekommen als Antwort eine Transaktionsnummer und die redirectURL zum Formular zurück.

Parameter
Name Pflicht Type Beschreibung
rc Ja Integer Fehlernummer
msg Ja String(255) zusätzliche Informationen im Fehlerfall
reference Optional String(36) eindeutige GiroCheckout Transaktions-ID
redirect Optional String(2048) Redirect URL zur Weiterleitung des Kunden auf das Formular
HEADER Parameter
hash Ja String(32) HMAC MD5 hash über alle Werte der Rückmeldung. Siehe hash der Rückantwort
Beispiel im Erfolgsfall

hash : eded41a45961bf87b77a5aaf3e9aeb0e

{"reference":"6d2d31b6-c23f-47c4-8f6c-1a0495f35f0f","redirect":"https://testmerch.directpos.de/web-api/SSLPayment.po?n=wrlIRO9O30S4NNAO9h6uHwhyWibDFKUWeoWy7mPLDDyZ","rc":"0","msg":""}
Beispiel im Fehlerfall

hash : f55ce87e132ebb7eb20004c6b186ce09

{"reference":null,"redirect":null,"rc":5030,"msg":"Betrag ungültig"}

Benachrichtigung über den Zahlungsausgang

Der Ausgang einer Zahlung wird an die im Parameter urlNotify angegebene URL übermittelt. Diese Rückmeldung dient dazu, dem Händler den Ausgang der Transaktion mitzuteilen. Durch diese Information kann der Transaktionsstatus beim Händler geändert werden.

Der Zahlungsausgang einer Transaktion steht im Feld gcResultPayment.

Anfrage

URL: notifyUrl aus der Transaktionsinitialisierung
Bereitzustellen von: Händler
Aufzurufen von: GiroCheckout

GET Parameter

Name Pflicht Type Beschreibung
gcReference Ja String(36) GiroCheckout Transaktions-ID
gcMerchantTxId Ja String(255) Händler Transaktions-ID
gcBackendTxId Ja String(22) Zahlungsabwickler Transaktions-ID
gcAmount Ja Integer bei Dezimalwährungen den Betrag in der kleinsten Währungseinheit angeben, z.B. Cent, Penny
gcCurrency Ja String(3) Währung
gcResultPayment Ja Integer Ergebniscodes der Zahlung
gcHash Ja String(32) HMAC MD5 hash über alle Werte des Aufrufs. Siehe hash generieren

Antwort

Als Antwort auf den GET-Request wird einer der folgenden HTTP Statuscodes erwartet.

HTTP Statuscode Beschreibung
200 (OK) Die Benachrichtigung wurde korrekt verarbeitet.
400 (Bad Request) Der Händler hat die Benachrichtigung nicht verarbeitet, möchte aber auch nicht erneut benachrichtigt werden.
Alle anderen Die Benachrichtigung wird max. 10 Mal alle 30 Minuten wiederholt, bis der Händler den HTTP Statuscode 200 oder 400 zurückgibt.

Rückleitung des Kunden zum Händler

Nach Beendigung der Zahlung kann der Kunde über einen Link zurück zum Händler kommen. Eine Weiterleitung erfolgt erst, wenn der Käufer den „Abbrechen“ oder „Zurück zum Shop“ Button drückt. Diese Rückleitung erfolgt nicht automatisch.

Anfrage

URL: redirectUrl aus der Transaktionsinitialisierung
Bereitzustellen von: Händler
Aufzurufen von: GiroCheckout

GET Parameter
Name Pflicht Type Beschreibung
gcReference Ja String(36) GiroCheckout Transaktions-ID
gcMerchantTxId Ja String(255) Händler Transaktions-ID
gcBackendTxId Ja String(22) Zahlungsabwickler Transaktions-ID
gcAmount Ja Integer bei Dezimalwährungen den Betrag in der kleinsten Währungseinheit angeben, z.B. Cent, Penny
gcCurrency Ja String(3) Währung
gcResultPayment Ja Integer Ergebnis der Zahlung
gcHash Ja String(32) HMAC MD5 hash über alle Werte des Aufrufs. Siehe hash generieren

Weitere Transaktionsarten

Diese Transaktionen referenzieren auf eine zuvor erfolgte Transaktion. Die Transaktion basiert auf einer Server zu Server Kommunikation und erfordert keine Kundenaktion (Eingabe von Daten).

Bereitzustellen von: GiroCheckout
Aufzurufen von: Händler

Workflow

ShopGiroCheckoutKartenabwickler1 2 3 4 (c)2017 by GiroSolution AG

  1. Shop sendet referenzierende Maestro-Transaktion
  2. GiroCheckout leitet Transaktion zu Kartenabwickler
  3. Kartenabwickler übermittelt Ergebnis an GiroCheckout
  4. Shop bekommt Rückmeldung über Transaktionsausgang (Benachrichtigung)

Buchung (CAPTURE)

Beim Buchen (capture) wird das Kundenkonto mit einem Betrag belastet, die Gutschrift erfolgt auf das Händlerkonto. Dieses Modell setzt voraus, dass der zugrundeliegende Geschäftsvorfall abgeschlossen ist, z.B. wurde ein Warenkorb angeboten, bestellt und an den Kunden ausgeliefert.

  • Bedingung: nur reservierte Transaktionen können gebucht werden
  • Betrag ⇐ Reservierungsbetrag
  • Buchung von Teilbeträgen möglich

Erstattung (REFUND)

Eine Erstattung ist zu verwenden, wenn dem Kunden eine vorangegangene Zahlung komplett oder teilweise erstattet werden soll.

  • Bedingung: kann nur auf folgende Transaktionstypen angewendet werden:
    • Buchung (capture)
    • Reservierung + Buchung (sale)
  • Betrag ⇐ Transaktionsbetrag der vormals gesendeten Transaktion

POST Parameter

URL CAPTURE: https://payment.girosolution.de/girocheckout/api/v2/transaction/capture
URL REFUND: https://payment.girosolution.de/girocheckout/api/v2/transaction/refund

Name Pflicht Type Beschreibung
merchantId Ja Integer Händler-ID eines Maestro-Projekts
projectId Ja Integer Projekt-ID eines Maestro-Projekts
merchantTxId Ja String(255) eindeutige Transaktions-ID des Händlers. Zulässige Zeichen: beliebige Buchstaben (inkl. sprachl. Sonderzeichen), 0-9, Zeichen & = + , : ; . _ ! ? # /
amount Ja Integer Bei Dezimalwährungen den Betrag in der kleinsten Währungseinheit angeben, z.B. Cent, Penny
currency Ja String(3) Währung der Transaktion, gemäß ISO 4217.
EUR = Euro
reference Ja String(36) GiroCheckout Transaktions-ID, für die eine Buchung oder Erstattung durchgeführt werden soll
purpose Optional String(27) Verwendungszweck der Erstattung. Diese Information erscheint auf der Kartenabrechnung.
kassenzeichen Optional String(255) Optionales Feld für die Übergabe eines Kassenzeichens. Dieses wird dann im GiroCockpit in den Transaktionsdetails angezeigt (und bald auch exportiert) und es kann dort auch danach gesucht werden.
hash Ja String(32) HMAC MD5 hash über alle Werte des Aufrufs. Siehe hash generieren
Beispiel
curl -d "merchantId=1234567" \
     -d "projectId=1234" \
     -d "merchantTxId=1234567890" \
     -d "amount=100" \
     -d "currency=EUR" \
     -d "reference=fb70602d-c137-4413-8432-7dcc69a9d891" \
     -d "hash=edb7459114db25c2991d1783d4ab5388" \
     https://payment.girosolution.de/girocheckout/api/v2/transaction/capture

Antwort

Die Antwort besteht aus einem JSON Objekt. Das Feld rc liefert einen Fehlercode zurück. Wird rc = 0 zurückgeliefert, wurde die Transaktion erfolgreich initialisiert. Sie bekommen als Antwort eine Transaktionsnummer und weitere Informationen zurück.

Parameter

Name Pflicht Type Beschreibung
rc Ja Integer Fehlernummer
msg Ja String(255) zusätzliche Informationen im Fehlerfall
reference Ja String(36) GiroCheckout Transaktions-ID
merchantTxId Ja String(255) Händler Transaktions-ID
backendTxId Ja String(22) Zahlungsabwickler Transaktions-ID
amount Ja Integer bei Dezimalwährungen den Betrag in der kleinsten Währungseinheit angeben, z.B. Cent, Penny
currency Ja String(3) Währung
resultPayment Ja Integer Ergebnis der Transaktion
hash Ja String(32) HMAC MD5 hash über alle Werte des Aufrufs. Siehe hash generieren
Beispiel im Erfolgsfall

hash : eded41a45961bf87b77a5aaf3e9aeb0e

{"reference":"6d2d31b6-c23f-47c4-8f6c-1a0495f35f0f","redirect":"https://testmerch.directpos.de/web-api/SSLPayment.po?n=wrlIRO9O30S4NNAO9h6uHwhyWibDFKUWeoWy7mPLDDyZ","rc":"0","msg":""}
Beispiel im Fehlerfall

hash : f55ce87e132ebb7eb20004c6b186ce09

{"reference":null,"redirect":null,"rc":5030,"msg":"Betrag ungültig"}
girocheckout/maestro/start.txt · Zuletzt geändert: 2023/05/08 02:18

Seiten-Werkzeuge